加入收藏
|
设为首页
首页
协会之窗
协会动态
行业信息
党建专栏
供应商合作单位库
招聘信息
行业信息
头条信息
重要通知
招标公告
行业通报
培训信息
沙龙活动
行业专家
业界观点
诚信公示
行业信息
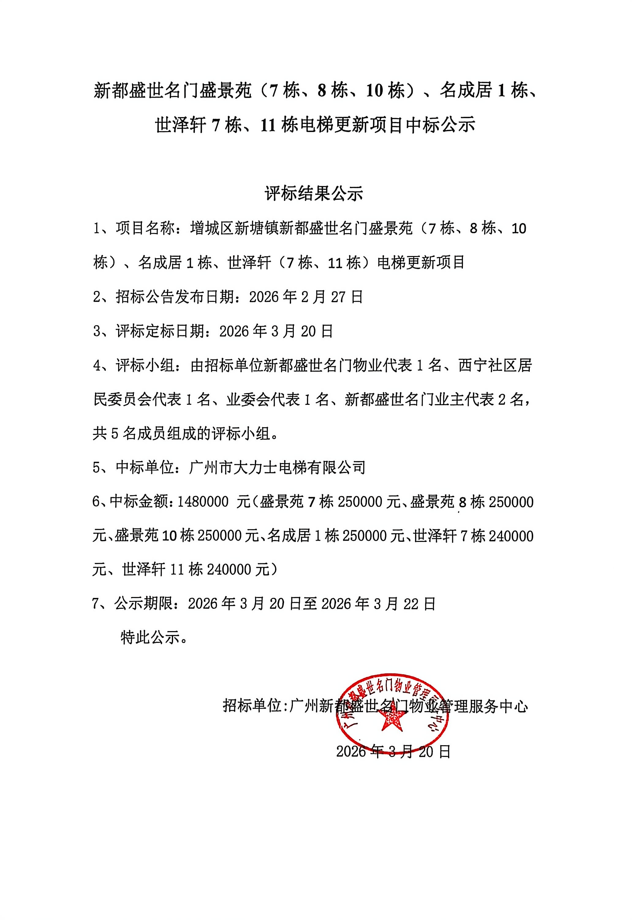
新盛世名门盛景苑(7栋、8栋、10栋)、名成居1栋、世泽轩7栋、11栋电梯更新项目中标公示
2026-03-20
阅读:202
友情链接
中华人民共和国住房和城乡建设部
中国物业管理协会
广东省物业管理行业协会
粤公网安备 44011802001019
通知公告
增城区物业管理行业协会公众号